当前位置:首页 > 新闻中心 > 学校动态 >
学校动态
1金5银5铜 重庆运输职院揽获第五届中国“互联网+”大学生创新创业大赛多项大奖
来源:学校动态发布时间:2019-12-23 11:23访问量:
本网讯(党委宣传部李晗)近日,重庆市教委发布通报,公布第五届中国“互联网+”大学生创新创业大赛重庆赛区选拔赛获奖情况。重庆交通开投集团所属澳门正规电子游戏平台在多个项目中表现不俗,狂揽1金5银5铜,另有7个作品获优秀奖,并获评大赛优秀组织单位。
比赛采取参赛团队 PPT路演陈述+参赛文本展示形式,分高教主赛道、青年红色筑梦之旅赛道、职教赛道等多个项目进行。
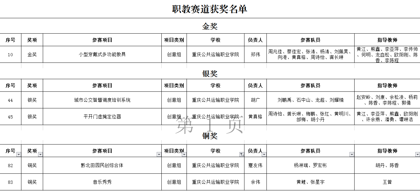
其中,学院选送的项目“小型穿戴式多功能教具”获职教赛道金奖,该项目拥有激光笔、幻灯片翻页笔和无线鼠标的全部功能,信号接收器兼有优盘功能,适应各种教学办公场合使用,适用人群广泛,是集文创、旅游、实用功能属性于一身的特色产品。该项目成员由周兆佳、蔡佳宏、张涛、杨涛、刘佩昊、向港、黄真榕、周诗怡、龚长琳同学组成,指导老师由黄江、熊鑫、李亚萍、李传帅、何明、龙血松、欧阳刚、陈香、李陈程担任。
另有“城市公交智慧调度培训系统”“平开门虚掩定位器”获该赛道银奖,“黔北田园民创综合体”“音乐秀秀”2个项目获该赛道铜奖。
在主赛道项目中,学院选送的“登娃食品”“地铁隧道异物侵界智能报警防护系统”2个项目获银奖,“汇驹客马术俱乐部”“水上打捞者”“互联网+海明轩合作共赢”3个项目获铜奖。
在青年红色筑梦之旅赛道比赛中,学院选送的“里民子文化园”获银奖。
另有“智动窗户”“RS再生资源”“把新鲜带回家创意新买家”“互联网+教与学”等9个参赛项目获单项优秀奖。
比赛由市教委主办。共有来自全市各高校的250多个项目分别参加主赛道项目、“青年红色筑梦之旅”赛道项目、职教赛道项目的比赛。
比赛采取参赛团队 PPT路演陈述+参赛文本展示形式,分高教主赛道、青年红色筑梦之旅赛道、职教赛道等多个项目进行。
其中,学院选送的项目“小型穿戴式多功能教具”获职教赛道金奖,该项目拥有激光笔、幻灯片翻页笔和无线鼠标的全部功能,信号接收器兼有优盘功能,适应各种教学办公场合使用,适用人群广泛,是集文创、旅游、实用功能属性于一身的特色产品。该项目成员由周兆佳、蔡佳宏、张涛、杨涛、刘佩昊、向港、黄真榕、周诗怡、龚长琳同学组成,指导老师由黄江、熊鑫、李亚萍、李传帅、何明、龙血松、欧阳刚、陈香、李陈程担任。
另有“城市公交智慧调度培训系统”“平开门虚掩定位器”获该赛道银奖,“黔北田园民创综合体”“音乐秀秀”2个项目获该赛道铜奖。
在主赛道项目中,学院选送的“登娃食品”“地铁隧道异物侵界智能报警防护系统”2个项目获银奖,“汇驹客马术俱乐部”“水上打捞者”“互联网+海明轩合作共赢”3个项目获铜奖。
在青年红色筑梦之旅赛道比赛中,学院选送的“里民子文化园”获银奖。
另有“智动窗户”“RS再生资源”“把新鲜带回家创意新买家”“互联网+教与学”等9个参赛项目获单项优秀奖。
比赛由市教委主办。共有来自全市各高校的250多个项目分别参加主赛道项目、“青年红色筑梦之旅”赛道项目、职教赛道项目的比赛。




